Flujo de cargos
Veamos primero cómo se ve el flujo de cargos sin la implementación de la autenticación 3DS.

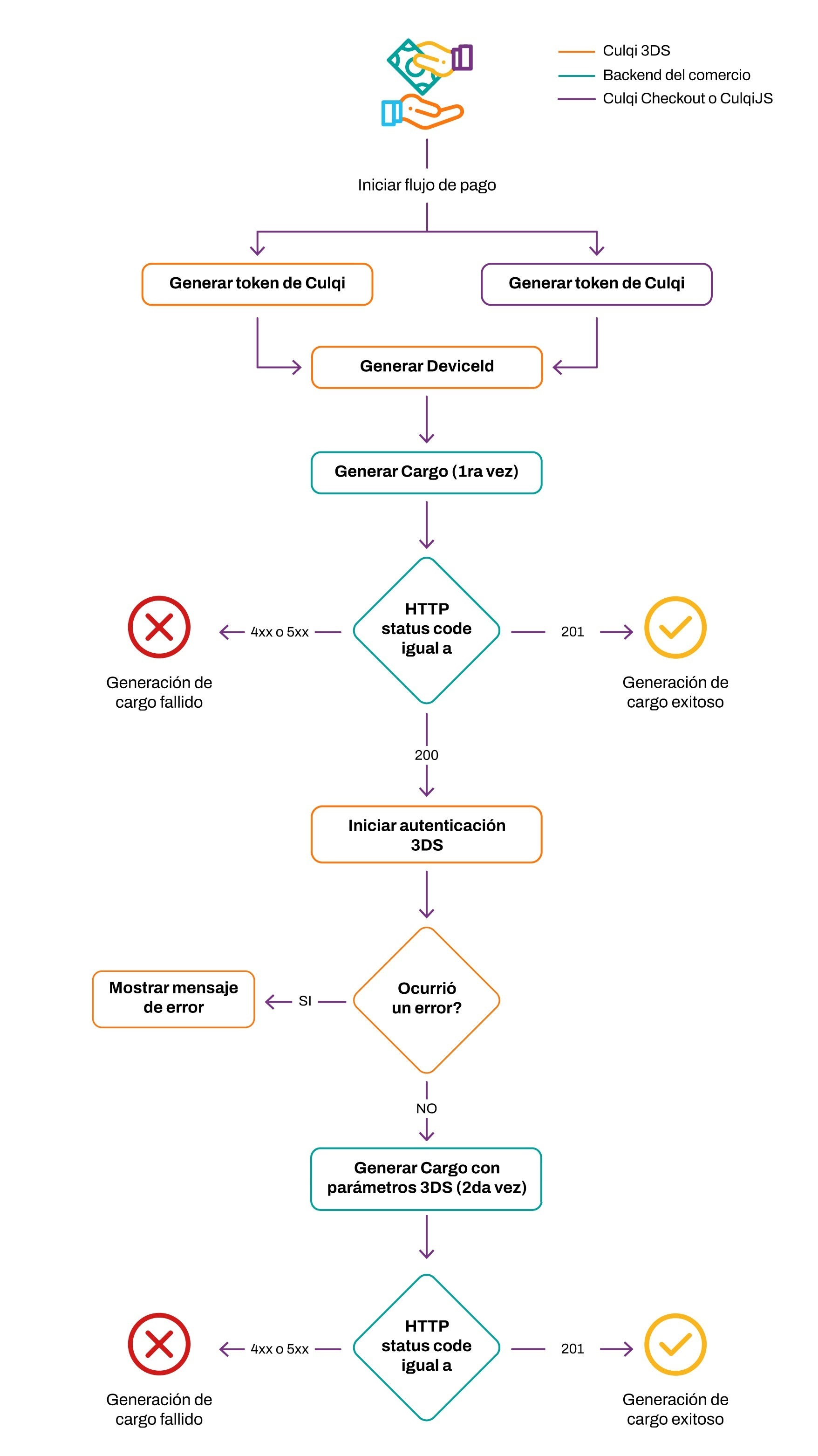
Flujo de cargos + 3DS
Ahora agreguemos la autenticación 3DS al flujo de cargos:
- Genera el deviceId: Genera un identificador único UUID v4, el cual sirve para hacer tracking del flujo de autenticación.
- Valida el HTTP StatusCode: La petición de cargo respondera diferentes HTTP StatusCode dependiendo de la decisión del motor antifraude como:
- 201: Cargo exitoso
- 4xx, 5xx: Cargo fallido
- 200: Necesita pasar por la autenticación 3DS.
- Inicia la autenticación 3DS: Si la respuesta del motor antifraude es AUTENTICAR, debemos iniciar la autenticación 3DS con el uso de la libreria
Culqi3DS. Puedes ver los pasos de instalación aquí). - Genera cargo con parametros 3DS: Terminado el flujo 3DS, se pasa a volver a realizar la petición de cargo pero esta vez añadiendo los parametros 3DS.
